2026/04/28 国土交通省 中央建設業審議会総会開催 「労務費に関する基準」の施行状況、「今後の建設業政策のあり方に関する勉強会」の取りまとめ、今年夏頃から新たに持続的な成長産業としての建設業の実現に向けた検討を開始
4月27日(月) 国土交通省 中央建設業審議会総会が開催され、「労務費に関する基準」の施行状況、「今後の建設業政策のあり方に関する勉強会」の取りまとめの報告がなされ、今年夏頃から新たに持続的な成長産業としての建設業の実現に向けた検討を開始することが示された。
冒頭、国土交通省 不動産・建設経済局 楠田幹人局長より、
「昨年12月の総会において、第三次・担い手3法の全面施行に向けた労務費の基準の策定、建設工事標準契約約款や経営事項審査の改正案についてご審議をいただいた。
特に労務費に関する基準については、労務費の確保、行き渡りを図るための他の産業には例のない思い切った取り組みを具体化するもの。本審議会からその勧告をいただいたことは、将来に希望が持てる、若者にも魅力的な新しい建設業の実現に向けた大きな一歩になったと考えている」等のお話がありました。

国土交通省 不動産・建設経済局 楠田幹人局長

まず「労務費に関する基準」の施行状況について報告がありました。

委員の皆様から意見、要望等があがりました。
・適正な労務費の確保と行き渡りにつきましては、サプライチェーン全体での価格転嫁を確実に行える環境を実現することが重要
特にサプライチェーンの出発点である発注者の皆様のご理解が得られるように、強力なご指導や周知徹底に向けた積極的な取り組みをお願いしたい
・現在、何層かに分かれている構造の中で、利潤が適正にそれぞれのところに分配されるような形の取り組みを進めてほしい
・技能労働者や建設技能者というような言葉に関して、しっかりとした法律上の定義付けが必要ではないか
・実態調査の結果を反映させて、労務単価を決定していくというやり方だけではなく、民間の実態に合わせた政策的な単価を設定していただくようにお願いしたい
・スライド条項における1%条項について見直しをお願いしたい
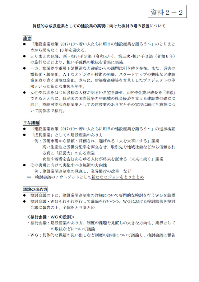
次に「今後の建設業政策のあり方に関する勉強会」の取りまとめ報告、また今年夏頃から新たに持続的な成長産業としての建設業の実現に向けた検討を開始することが示されました。
建設業の目指すべき方向性として、「信頼の確保」「生産システムの高度化・効率化」が示されました。

必要な政策の方向性の主要なものとして、①「人を大事にする」産業、②真に「経営力」のある産業、③「未来に続く」産業が取り上げられました。
企業評価として、経営事項審査などのあり方において、新たに評価すべき項目の検討として、成長性、処遇改善の取組、経営に関して必要な能力が挙げられました。
また、成長産業として、あらゆる人材が将来に希望を見出せる建設業の実現に向け、関係者が一体となり、今後の建設業のあるべき姿や具体的な建設業政策について検討を行う場を立ち上げるべきとされました。

持続的な成長産業としての建設業の実現に向けた検討の場を設置することについて報告があり、建設産業政策 2017+10の検証と、検討会議のアウトプットとして、新たなビジョンを取りまとめることが示されました。
今年の夏頃から検討が開始され、来年(2027年)夏頃に取りまとめがされる予定です。


委員の皆様から意見、要望等があがりました。
・設計と施工の役割分担や施工段階の業務の位置づけを、今後の議論の中で改めて整理していくことが重要ではないか
・月給制への転換を取り上げていただいたことに感謝申し上げたい
・外国人について、特に技術者の入国の支援、特に語学という点が非常に重要
・技能者については余っている状況もある。業務の繁閑差に対してどう対応していくか
当日の資料は以下に公開されています。
https://www.mlit.go.jp/policy/shingikai/tochi_fudousan_kensetsugyo13_sg_000001_00076.html
(記事中の所属・役職等については掲載日時点の情報にて記載しています)
※ワイズ公共データシステム・ワイズでは、建設業関連の勉強会のお手伝いを全国で実施しております。
ご興味をお持ちの方はお気軽にお問い合わせください。
お問い合わせ先 : mail:info@wise-pds.jp TEL:026-232-1145 (担当:山浦)